Abstract
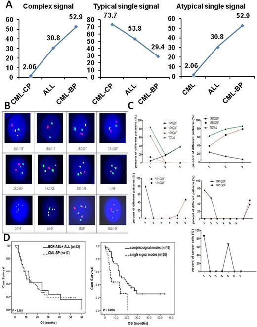
BCR-ABL translocation occurs in approximately 90% of chronic myeloid leukemia (CML), 25% of acute lymphoblastic leukemia (ALL) and less than 5% of acute myeloid leukemia (AML) cases that produce BCR-ABL fusion proteins, which are responsible for proliferative signals and leukemogenesis. Although extensive use of tyrosine kinase inhibitors (TKIs) has resulted in high and durable response rates and prolonged survival times in BCR-ABL-positive CML and acute leukemia patients in recent years, relapse and drug resistance are still big challenges for clinicians. Monitoring the quantification of BCR-ABL fusion genes by quantitative PCR, minimal residual diseaseby flow cytometry and ABL kinase mutations by sequencing are effective means of predicting disease relapse and resistance; however, the prognostic impact of BCR-ABL signal modes by fluorescence in situ hybridization (FISH) in leukemia patients remains elusive. In the present study, we analyzed BCR-ABL signal modes using FISH in 243 CML-chronic phase (CML-CP), 17 CML-blast phase (CML-BP) and 52 ALL patients. A total of 52.9% (n=9) of the complex BCR-ABL signal modes (≥ two types of BCR-ABL signal modes) were observed in the CML-BP patients, followed by 30.8% (n=16) in the BCR-ABL-positive ALL patients, and only 2.1% (n=5) in the CML-CP patients. Conversely, typical single BCR-ABL signal modes (single 1R1G2F fusion signals) were observed in 29.4% (n=5) of the CML-BP, 53.8% (n=28) of the BCR-ABL-positive ALL and 73.7% (n=179) of the CML-CP patients. Patients with atypical single BCR-ABL signal modes (no 1R1G2F single fusion signal, such as 1R1G1F or 1R1G3F) were similar, and they accounted for 17.6% (n=3), 15.4% (n=8) and 24.3% (n=59) of the CML-BP, ALL and CML-CP patients, respectively. Additionally, multiple BCR-ABL signal modes presented very complexity and various. In total, twelve BCR-ABL signal modes were observed in this cohort: 1R1G2F, 1R1G1F, 2R1G1F, 1R2G1F, 2R2G1F, 1R2G2F, 1R1G3F, 1G3F, 2G3F, 1G4F, 1R1G4F and 1R4F. More importantly, the development of BCR-ABL signal patterns can indicate leukemic clonal evolution, disease progression and relapse by sequentially monitoring the BCR-ABL modes at different time points of disease progression using FISH. In this study, we observed five clonal evolution modes related to disease progression among our ALL patients. First, patients presented sensitive single clones at disease onset, which disappeared after treatment, whereas primary clones gradually progressed to drug-resistant clones until relapse during treatment. Second, patients presented sensitive single clones during disease onset that disappeared after treatment, whereas new single resistant clones were observed during relapse. Third, patients presented sensitive single clones during disease onset, whereas new and primary resistant subclones simultaneously occurred during relapse. Fourth, patients presented many different subclones during disease onset. Some preponderant subclones were sensitive and disappeared after treatment, whereas other minor subclones were resistant and gradually progressed to preponderant subclones until relapse. Fifth, patients simultaneously presented many different subclones during disease onset. Some minor subclones were sensitive and disappeared after treatment, whereas the preponderant subclones were resistant to TKIs or chemotherapy drugs. All of the BCR-ABL-positive ALL patients received a TKI combined with chemotherapy treatment. Furthermore, we analyzed the impact of complex BCR-ABL signal modes on survival time in the ALL patients. We observed that patients with complex BCR-ABL signal modes had very poor estimated overall survival (OS) times compared with patients with single BCR-ABL signal modes (typical and atypical single BCR-ABL signal modes) (5.0 vs. 15.0 month, P=0.006). Moreover, there were no OS differences between the BCR-ABL-positive ALL patients and the CML-BP patients (13.0 vs.10.0 month, P=0.984). Conclusion: Our data show that complex BCR-ABL signal modes usually occurred in patients with BCR-ABL-positive CML-BP, followed by ALL patients and rare in CML-CP patients. Complex BCR-ABL signal modes with various in forms predicted leukemic clonal evolution and poor prognoses. Monitoring BCR-ABL signal mode changes may be an effective means to provide prognostic guidance and treatment choices for patients with BCR-ABL-positive leukemia.
No relevant conflicts of interest to declare.
Author notes
Asterisk with author names denotes non-ASH members.
